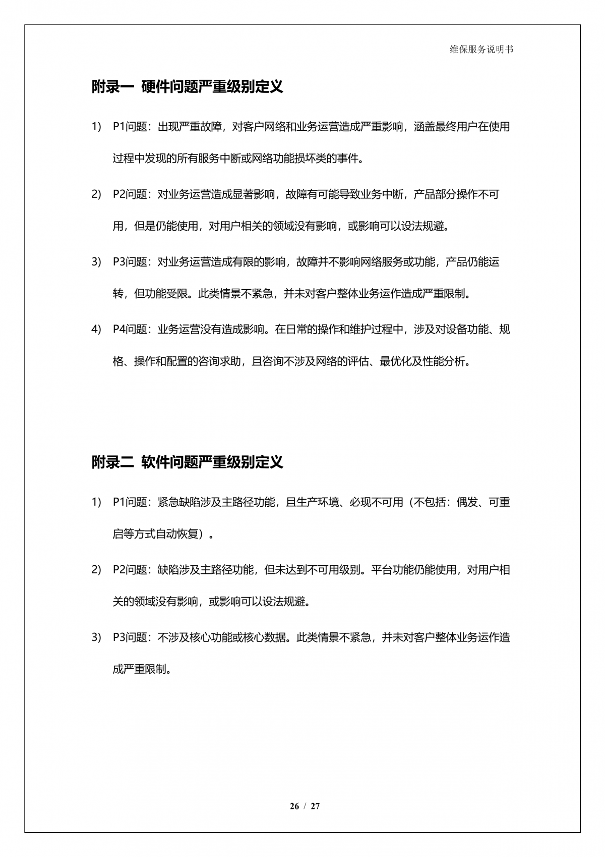
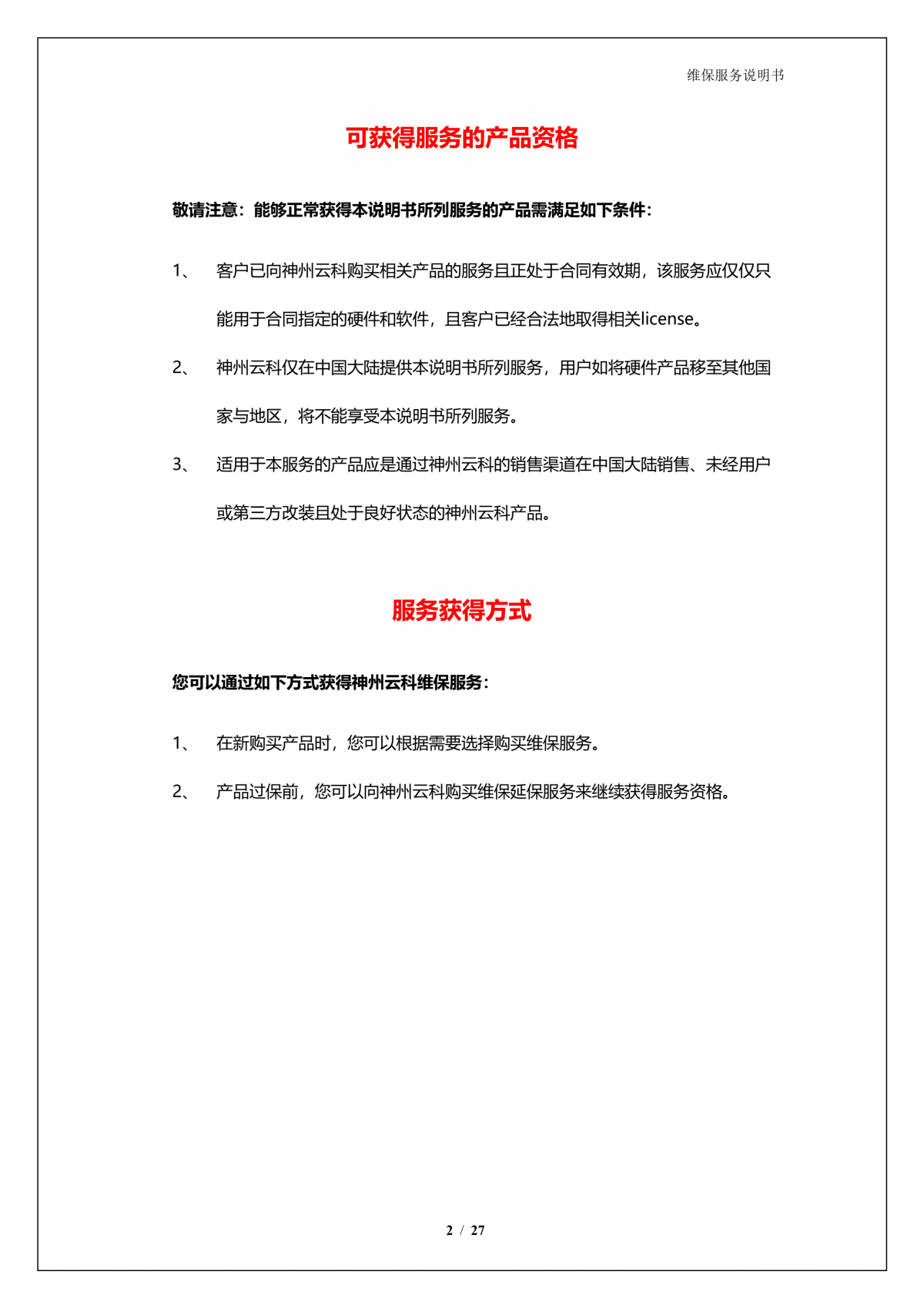
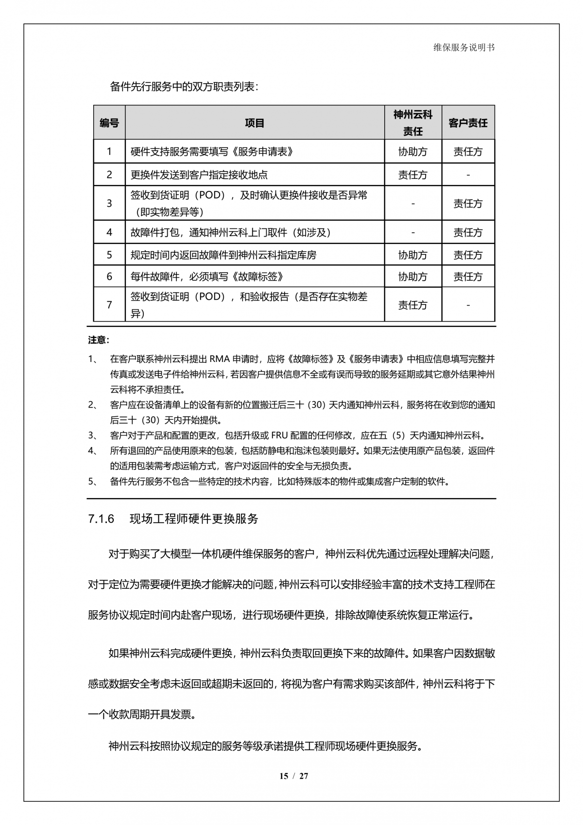
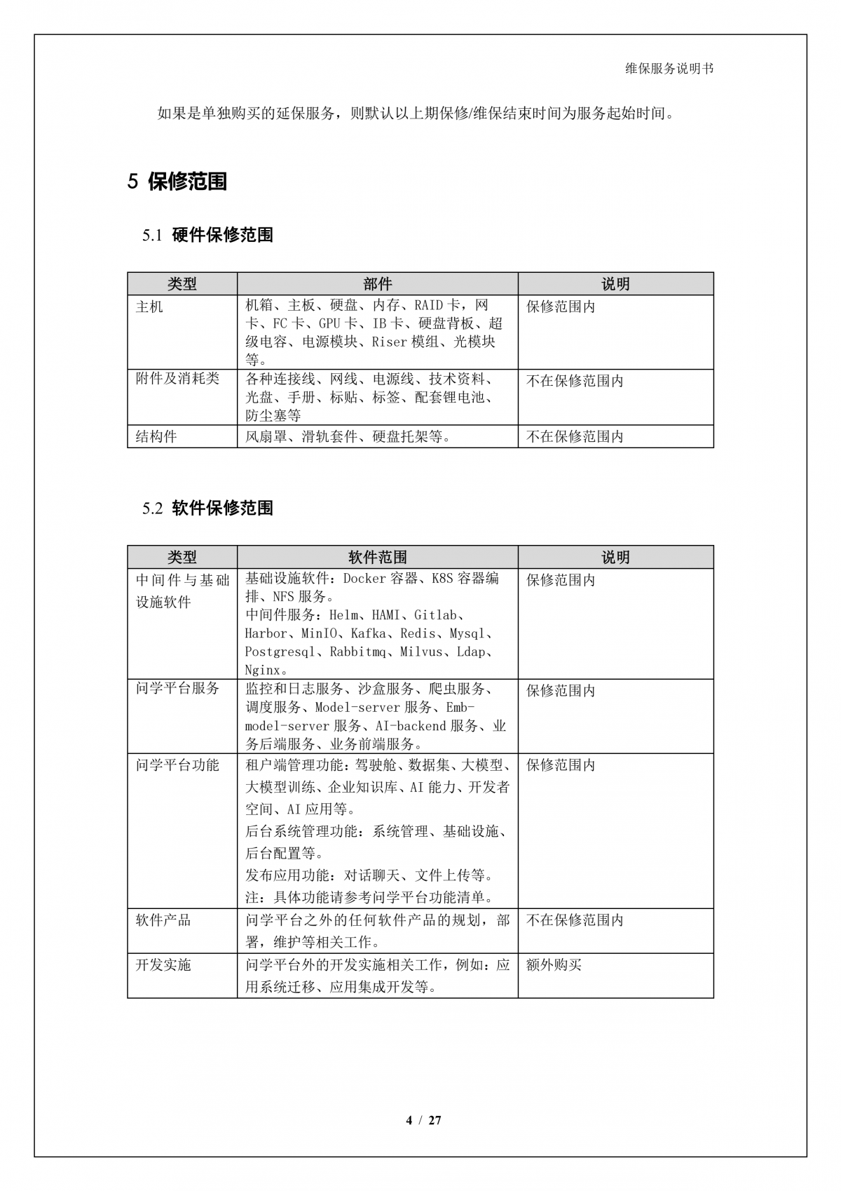
凯发K8

当前位置 > 凯发K8 > 服务 > 计算产品服务 > 凯发K8A924 问学大模型一体机维保服务说明书_V1.0

凯发K8A924 问学大模型一体机维保服务说明书_V1.0

发布时间:2025-06-18

400-810-9119
7天*24小时全天候接听客户的任何需求。是接入最快捷、响应最及时的全真人服务窗口,节假日无休;并为VIP客户设置专属坐席,让最分析您的服务代表时刻为您服务。
除了常规技术问题的服务请求,客户对于服务有任何建议和意见,可顺利获得服务邮箱发送邮件,邮件将直达服务经理,为您给出满意的答复。
官方微信
  • 凯发K8

微信搜索【凯发K8】公众号,点击对话窗口发送信息,和凯发K8进行沟通,解决您随时想到的任何咨询。